「なるべく金をかけないで楽しむハム」をモットーに細々とやっています。そういう訳で測定器類は
下記の物しかありません。これにスペクトラムアナライザーが加われば最高なのですが買うお金が
ないので我慢しています。
1. SWRメーター

WELZ製のSWRメータです。もちろん送信電力も測定できますが144MHzまでしか使えません。
このSWRメーターの特長はスイッチの切替でピーク電力も測定出来る事です。SSBやAMを送信
する場合にとても重宝します。回路図を見ると検波後の平滑コンデンサの容量を10μ(200W)、
22μ(20W)に増量してピーク値を保持させています。欠点としては、針の動きが若干鈍感な
ため正確なピーク電力は測定出来ず少なめな値になります。

現在持っているSWR計はHF/VHF用なので50MHzまでは問題ないのですが144MHzでは
誤差が大きく、430MHzでは全反射状態で全く使えません。最近430MHzFMの移動運用が面白く
なったのでアンテナの自作にSWR計が必要になって来ました。買えば済むのですが貧乏人は
自作する事にしました。写真は完成した144/430MHz用のSWR計です。ケースは100円ショップ
のプラスチックケース、メーターはオークションで買った安物のラジケーター、スイッチ、
ボリューム、BNCコネクターは手持ちパーツの再利用です。後になって144/430MHzのトラン
シーバーの送信電力も測定出来るように改造しました。通過型電力計の最大測定値は3W
ですが、送信電力を校正する有効な測定器がないため144/430MHzトランシーバー(VX-3、
TR-9500、IC-370、TR-751)の3W、2W、1.5W、1W、0.1W出力を測定してメーター目盛を作成
しました。検出回路がストリップラインのため144MHzと430MHzで検出感度が異なるので
144MHzは赤色で別表示しました。

ネットでのUHF用SWR計の自作例を見た結果、検出部は同軸ケーブルとフェライトコアでなく
ストリップラインが良いという事が判明しました。プリント基板のエッチングが苦手な小生は
銅箔テープ(銅箔の厚さ0.03mm?)を使ってストリップラインを作りました。ホームセンター
で買った万能基板の裏側全面に銅箔テープを貼り付けた後、表側に幅3mmと2.5mmのストリップ
ラインを貼り付けました。ラインの間隔は1mmです。430MHzで使えるようにパーツは最短距離で
ハンダ付けしなければいけません。本来ならチップ抵抗を使うべきですが今回は普通の抵抗
2本を並列にハンダ付けしました。ダイオードは1N60、コンデンサは0.01μと0.005μの並列
接続です。なお、何回か使用するうちにコネクタの微小なぐら付きにより信号が通過するスト
リップラインが断線したので銅箔上にハンダを盛り付けました。

背面のベタアース写真です。ラジケーターの感度は200μAですが一応SWR表示に改造
しました。表示はダイオードの直線性が理想的であるとして作成したので実際のSWR
より良い値が出ると思われます。2本のダイオードの特性が揃っているか、微小電圧部
の直線性がどうか等に疑問があるのでSWRの絶対値はそれほど重要ではなく、SWRが
最小になるようにアンテナを調整すれば良いのです。

144/430MHz用SWR計の回路図です。UHF帯ではN型コネクタが理想的ですが大げさになるので
M型よりも高周波性能が優れたBNC型にしました。ストリップラインを430MHzでも使える様に
短く作ったので感度が低く、測定には144MHzで3W以上、430MHzで1W以上の送信電力が必要
です。肝心の性能ですが、自作の50オーム50Wダミー抵抗のSWR値は145MHzで1.2、433MHzで
1.4でした。本SWR計は回路が左右対称なので念の為に逆接続で測定しましたが結果は全く
同じでした。と言う事はダイオードとストリップラインの特性は揃っている事になります。
本ダミー抵抗のHF帯でのSWRは1.05だったのでまあまあの性能だと思います。これなら144/
430MHzのアンテナ製作に何とか使えそうです。通過側の検波出力をスイッチで切り替えて
4.7kのボリュームを介してメーターを振らせて送信電力を測定します。電力測定値の校正
はしておらず正確ではありません。
2. SWRメーターのピークホールド化改造

「正しいAM変調」波を発射しようとするとどうしても正確なピーク電力を測って見たくなります。
AM送信機が完成すると取り敢えずオシロスコープで変調波形を観測して波高がキャリア電圧
の2倍になっておれば一先ず安心です。しかし、普通の電力計は平均値指示のため大声で
喋っても針は少し振れるだけです。これではストレスが溜まるので安いSWRメータを
入手してピーク電力を測定出来るように改造しました。写真はヤフオクで格安ゲットした
クラニシ製のRW-202Aです。

ネットで検索したらピーク電力測定回路が見つかったのでそれを参考にして回路図を作り
ました。早い話しが指示メーターの前にピークホールド回路を挿入しただけです。
全て手持ちのパーツを使ったので定数等はいい加減です。入力部分の510ΩはSWRメーターの
抵抗値が500Ωだったので決定しました。これが合致していないと測定誤差が大きく成ります。
その他の抵抗やコンデンサの定数は実際に実験して決めました。調整箇所は4.7kΩの
ボリュームだけで、キャリア信号時のメーター指示値がAveregeとPeakで同じに成るように
調整します。

ピーク電力検出回路を組み込んだところです。電源スイッチを投入すると12Vリレーが動作
してAverageからPeakに自動的に切り替わります。ピーク表示である事を忘れない様に
LEDランプを設置しました。

内部の状況です。SWRメーターの内部に十分な隙間があったので改造は容易でした。
この改造の結果、AM送信時に大声で喋ると電力計がキャリア電力の4倍まで勢い良く振れるので
気持ち良く交信出来ます。
3. ゲートディップメーター

自作のゲートディップメータです。周波数は4バンドで
3MHzから55MHzまで測定可能です。ダイアル板と減速機構は井上電機製FD-AM3から取り外したもの
を再用しています。周波数の安定度は良くありませんが、アマチュア無線で使う分には
十分です。因みに各コイルのインダクタンスを自作のLメーターもどきで測定したところ、それぞれ
49.7μH、12.4μH、3.2μH 0.8μHでした。

ゲートディップメータの回路図です。9Vの乾電池電源は5Vの3端子レギュレータと4個のダイオード
により7.5Vに安定化しています。バリコンの容量も多分200PFではないか・・・程度で怪しい
です。直流電流計は50μAなのでどのバンドでも良く振れます。フェライトビーズは470μH
チョークコイルによる異常発振防止のために入れています。FETバッファーを介して周波数
カウンター端子を設けています。
コイルをワンターンにすれば150MHzまで発振しますが動作が不安定なため止めました。3SK○○
などのMOS FETにすれば良いかもしれませんが、もともと50MHzより高い周波数バンドには出ないので
良しとしましょう。
4. ダミー抵抗

50Ω50Wのダミー抵抗です。高電力に耐えられる様に冷却用エンジンオイルを注入し、接着剤で
コネクターからの油漏れ対策をしましたが横に倒さないように注意が必要です。フェライトコア
FT-50-43にエナメル線を10回巻いて51オームで終端した測定用端子(-20dB)を取付けました。
5. 直流安定化装置

DC5V〜20Vまで電圧可変できる安定化電源です。最大電流は15A程度だと思います。
μA723CNというICを使っており、電源トランス、整流ダイオード、パワートランジスタ、電解コンデンサ
等々、30年前に勤めていた会社の廃棄装置から取り外した再用品です。
パワートランジスタは2SD151の4パラです。2SD151の最大定格は100V、10Aなので
4パラで15Aくらいまでは大丈夫です。
6. 周波数カウンター

今まで無線機の自作や修理、改造は周波数カウンターなしで何とか済ませていましたが、やはりカウンター
が欲しくなってネットオークションでジャンク品を安く買いました。タケダ理研のTR-5142というカウンターで
80MHzまで測定出来ます。測定精度が全くわからないのでDDS-VFOの周波数(10MHz)を測定したところ約35Hz
高く出ました。DDS-VFOの周波数精度も完璧とは言えませんが何100Hzも狂っていないと思うので、この
カウンターは特に周波数校正をしなくても使えそうです。
7. Lメーター

私のデジタルテスターは測定範囲が狭いながらも容量計の機能が付いていますがコイルのインダクタンスは
測れません。そこで、超アナログ的におおよそのインダクタンスを測定する「Lメーターもどき」を自作しま
した。手持ち部品を利用したので制作コストはほとんどゼロです。ケースは100円ショップで買った物、
電源はDC4VのACアダプターを使い電源スイッチもありません。
コイルをワニ口クリップでつまんで発振周波数をカウンターで測定しMHzからμHに換算します。ただし、
発振周波数帯により換算係数は少し異なります。配線やICなどのいわゆる標遊容量や残留インダクタンスが
影響しているものと思われます。換算式は発振周波数が8MHz以上の場合、L=1680/f(MHz/f(MHz) μH、3〜8MHz
の場合、L=2084/f(MHz/f(MHz) μH、3MHz以下の場合、L=3020/f(MHz/f(MHz) μHとなります。
なお、周波数不明の水晶発振子をつなぐと発振周波数を測定することも可能です。

Lメーターもどきの回路図です。ロジックIC 74HCU04を使った最も簡単な発振回路です。
6個あるロジックアンプのうち2個を使用します。カウンターに接続したとき発振周波数に影響を
与えないようにFETバッファーアンプを設けました。それでもコイルを机の上に置いたり金属を
近づけるだけで発振周波数が変動します。多くのコイルがフェライトコアを使っているのが原因の
ようです。そのため測定は出来るだけ自由空間で行う必要があります。

Lメーターもどきを制作したら校正が必要です。測定した発振周波数(MHz)から直接μHに変換
する係数を求めます。回路上コイルの共振周波数を決めるコンデンサーは12pFの半分の6pFですが発振
周波数からコイルのインダクタンスを計算するのにこれをそのまま使えません。なぜなら配線やICの標遊
容量を考慮しなければならないからです。そこで、インダクタンスの分かっている20個のコイルを使って
共振周波数を決めるコンデンサーの容量を逆算します。その結果、表に示すように発振周波数帯により
3グループの容量が考えられることが判明しました。何故このような結果になるのか不明ですが、コイルの
形状(縦型、抵抗型、楕円型など)、フェライトコアの周波数特性が影響しているようです。出来るだけ
多くのコイルを測定して係数を決定するのが理想的ですが数に限りがある(特に数百μHやmH)ので当面は
これで行きます。もともと多くのコイルが±10%程度の誤差を持っているので大体のインダクタンスが測定
出来れば良しとします。後で判明したのですが本Lメータに大きな欠点がありました。それは被測定コイル
自身が漂遊容量を持つ場合は大きな測定誤差を生じます。例えばAMラジオ用大型ループアンテナの場合、
巻線間の漂遊容量が数十pFあり、これが発振周波数に大きく影響するためです。このため、漂遊容量を
無視出来る小型のコイルしか正しい測定は期待出来ません。
8. オシロスコープ

オーディオ用として20MHz帯域のオシロスコープを持っていますが、28MHzとか50MHzの
波形を正確に観測出来ません。そこで、安いオシロをゲットすべくヤフオクを覗いて
いたら、何とジャンクの200MHzオシロスコープが5千円から出ており、清水の舞台から
飛び降り大きな競争もなく落札出来ました。岩崎通信機のSS-5712と言う物ですが
運良くどこも壊れておらず正常に使用出来ました。電源コードが付属してなかったので
近所の「ハードオフ」に出かけたところ、同じ段ボール箱の中に古いプローブを見つけ
ました。外観に問題は無さそうだったので324円で買いましたが、後で調べたら400MHzの
高級プローブ(テクトロニクスP6137)でした。現在、オシロスコープもプローブも問題なく
使えています。
9. DDS VFO
アナログVFOは周波数変動があり交信相手に迷惑をかける恐れがあるので、
貴田電子のMC-50というDDS-VFOのキットを購入しました。キットを組み立てて外部VFO端子に接続
しましたが、DDS-VFOのレベルが低すぎて使い物になりません。FT101ESに必要な
外部VFOの周波数が8.7〜9.2MHzなのでDDS-VFOのカットオフ周波数10MHzのLPFの影響を受けています。
そこでLPFのコンデンサーを取り替えて18MHzに変更しましたが、それでもレベルが不足したので
トランジスタ1段のバッファアンプを増設しました。これで周波数変動の心配なく電波を出せます。
八重洲の古い機械はVFOの周波数を下げると送受信周波数が上がるのでDDS-VFOの周波数設定が
厄介です。マニュアルを何度も読んで何とか逆方向の設定をしたのですが、SSB信号の周波数
読み取りが厄介です。FT101ESのダイヤルの周波数とDDS-VFOの周波数に1.5kHzのずれがあるから
です。また、FT101ESの局部発振器の周波数を正確に合わせておく事も重要です。特に3.5MHzの
SSBではきっちり3kHz置きに並んで運用されているので気を使います。
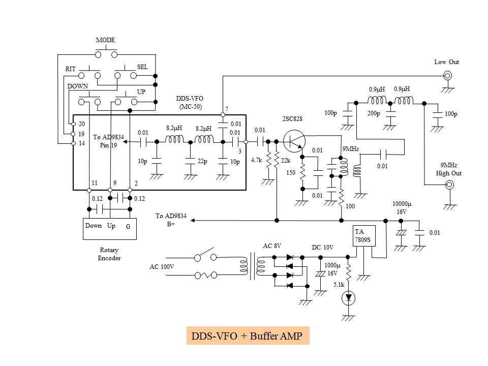
DDS-VFOの回路図です。カットオフ周波数10MHzのLPFのコンデンサを変更しました。
オリジナルの30p、62p、30pから10p、22p、10pに交換しました。これでカットオフ周波数は18MHzあたりに
なるはずです。その後2SC828でVFO信号を増幅しています。高レベルの信号はFT101ESの外部VFOに限定され
るため9MHzの同調回路と14MHzのLPFを通して取り出しスプリアスを抑えています。また、フィルターなど
の周波数特性を測定するために波形歪の少ない低レベルの出力端子を設置しました。
10. コモンモード電流検出計兼アンテナインピーダンス計
5W〜10W程度の送信出力ではインターフェアは心配なかったのですが
6146BパラAM送信機で50Wを出すとインターフォンの映像に乱れが出たりステレオ装置の
AM受信機に妨害が出るなど問題が発生しました。そこで、遅まきながら送信機周りに
コモンモードフィルターを入れる事にしました。その前にどの部分にどの程度のコモン
モード電流が発生しているか把握するために コモンモード電流検出計を自作しました。
電流の絶対値は測定出来ませんがアンテナフィーダーやAC電源ケーブルに大きな
コモンモード電流が流れていたので早速コモンモードフィルター(FT140-43にW1JR
巻き15t)を挿入したらメーターの針がほとんど振れないくらいに小さくなりました。
結果、インターフェアも3.5MHz送信時にインターフォンに僅かな映像乱れが残るだけ
で全体的に著しく減少しました。
ついでに、同じケース内にアンテナインピーダンス計を装備しました。普段、ディップ
メーターでアンテナの共振周波数を合わせVSWRを最良に調整しますが、VSWR値からアン
テナインピーダンスが50オームより大きいのか小さいのか判りません。このイライラを
解消するために製作に踏み切りました。アンテナアナライザーを買えば全て解決します
が高くて買えない貧乏人は作るしかありません。インピーダンスの目盛りは被測定
端子に抵抗を接続して校正した後にパワーポイントで作成・印刷しました。ディップは
急峻で明確に5〜100オームまでのインピーダンスを測定出来ます。
コモンモード電流検出計兼アンテナインピーダンス計の回路図です。パーツは有り合わせ
の物なので最適でないかも知れません。コモンモード電流検出素子はパッチンチョークです
が10tのエナメル線を巻いたらコアの開閉が難しくなったので閉じたままケース内部に収納
しました。このため、同軸ケーブル用とAC電源ケーブルまたは単芯ケーブル用の測定端子を
設けました。一方、アンテナインピーダンス計は「トロイダルコア活用百科」から参照
しました。原典の200オームボリュームは手持ちがないため100オームに、伝送線路トランス
はFB801-43から作業性の良いFT50-43に変えました。電流計はFTDX400から取り外したSメーター
を使いましたが感度が1mAと低く、送信機から1〜3W程度の信号を入れないとメーターの針が
振れないのが欠点です。ただし、モニター端子を設けたので信号発生器等の信号レベルの低い
装置を使う場合はメーターが振れなくてもオシロスコープによりブリッジの平衡を確認可能
です。
コモンモード電流検出計兼アンテナインピーダンス計のハラワタです。パッチンチョーク
をケース内に収納したので内部はかなり混雑しています。完成後に早速2本のアンテナの
インピーダンスを測定しました。7MHzダブルバズーカでは7.12MHzで48オーム、3.7MHz短縮
では3.735MHzで63オームでした。これらはSWR計で測定したVSWR値とほぼ一致しています。
なお、当然ですが共振周波数から離れて行くとディップが浅くなると共にインピーダンスも
大きくなります。共振周波数ではディップ時に完全にメーターの支持値がゼロになります。
11. 電界強度計
430MHz用5素子軽量八木アンテナを自作したのでその性能を測定したくなり電界強度計を自作
しました。電界強度計と言えばアンテナ受信入力を1N60で検波してμアンペア計を振らせる
簡単な物もありますが、今回はAD8307というログアンプの手持ちがあったので少し本格的な
電界強度計としました。ケースは手作りのアルミケース、ラジケーターはネットオークション
で買ったフルスケール200μAの安物メーターです。メーターの目盛りはdBではなくDC-Vです。
厳密に言うと電界強度の単位は(dB)μV/mですが計算がややこしいので受信電力(dBm)と
しますが、受信入力の絶対値は校正するのが難しく、また、dB目盛では線間の値を読むのは
難しいです。自作アンテナのゲインや指向性の測定では相対値が判れば良いので敢えてDC-V
表示にしています。AD8307のカタログデータからDC出力電圧をdBmに換算する計算式を貼り
付けました。144/430MHzの中間値である300MHzのDC-V対dBmのカーブを参考にしましたが
かなり大雑把な測定値です。
電界強度計の回路図です。当初、秋月の電界強度計キットの回路図を参考にして試作しました
が、色々な電波を受信して常にメーターがDC1V近く振れるのとアルミケースに手が触れると
メーターの振れが変化する問題が起こりました。そこで、設計カットオフ周波数140MHzのHPF
の追加、入力BNCコネクタのアース側の絶縁、フェライトビーズでケースを高周波から絶縁する
対策を取りました。その結果、入力端子開放でメーターの振れは0.25V、144/430MHz用ホイップ
アンテナ接続で0.4V、アルミケースに手を触れても離してもメーターの振れは変化なしと
成りました。なお、ボルテージフォロアはCA3140から安くて入手性の良いLM358N(サトー電気
で1個50円)に変更すると共により正確なDC-Vを計るためBNC端子を設置しました。
電界強度計のハラワタです。VHF/UHFで使うには少々お粗末な配線です。中央に配置した
HPFもシールドしておらず減衰特性も測定していないので「無いより増し」状態ですが、
アンテナを接続した時の外来電波による雑音はかなり減少しました。自作アンテナの特性
測定は144MHzか430MHzに限られるので小生には広帯域な周波数レンジは不要です。
因みに、右側のBNCコネクタは終端型パワー計を併設した時の残骸で現在は使われていま
せん。V/UHf帯では入力をスイッチで切り替えても漏れ電圧のため使い物にならなかった
ので解体しましたが、接着が強固なためコネクタの取り外しが出来ませんでした。
12. アンテナアナライザー
ついにアンテナアナライザーを買いました。今まで自作のディップメーターとインピーダンス
メーター、メーカー製のSWRメーターで各種アンテナを制作、調整していましたが、正直言って
アンテナの出来上がりは「大まか」でした。ディップメーターで大体の共振周波数を測定して
SWRが最小になるようにアンテナ長を調整しました。最後にインピーダンスを測って終わりに
していましたがこれがリアクタンス成分を含むかどうかは不明でした。そこで、貧乏人の小生
は送受信機に掛けるお金をアンテナの性能向上に回す事にしました。一般にアンテナアナラ
イザーの値段は5万円以上ですが、最近になって中国製の格安アナライザーがある事を知って
早速アマゾンで注文しました。MINI60という製品で送料込みで約1万4千円でしたが1週間で
届きました。巷では問題がある代物らしく、まともに動作しない、バッテリーがない、
パソコンに繋がらない、説明書がない等々の心配がありましたがアマゾンを信じる事にしました。
最初からバッテリーがないタイプだったのでハンディトランシーバVX-3用の予備バッテリーに
2.5mmのコネクターを半田付けしました。写真では赤色の電線がマイナス電極に半田付けされて
いますが、小生が購入したリード線付きコネクターとアナライザー側の極性が逆になっていた
からで間違いではありません。DC12Vの充電用ジャックがあり2本のプラグが添付
されていましたが、ジャックの取付精度が悪く筐体が邪魔してプラグを差し込む事が出来ません。
一体、製品検査はどうなっているんでしょうか。幸い、USBケーブルでパソコンから充電出来る
のでホッとしました。ショートしないようにバッテリーと本体基板間に紙を挿入しています。
必要最低限の機能しかありませんが小型軽量なので移動運用時に重宝します。Bluetooth接続
で各種カーブが見れるらしいのですが小生は携帯もスマホも持っていないので分かりません。
根がアナログ人間なのでパソコンを引っ張りながらの測定も嫌なのでこれで良いのです。
無事にバッテリーを内蔵したので50Ω抵抗の測定をしました。インピーダンスは1.8MHz〜50MHzの
全周波数で49〜50Ω±j0Ω、SWRは1.00〜1.04でした。格安のアナライザーでも大丈夫だと確信
しましたが、後でちょっと問題点を発見しました。それは放射抵抗、リアクタンスとも5Ω以下は
全てゼロと表示される事です。一見大きな問題に見えますがj5からj0に変わる2つの周波数の
中間点をリアクタンスゼロの周波数とすればOKです。
本アンテナアナライザーを使ってアンテナの調整をする事で大きな過去の間違いを発見しま
した。それは「同軸給電線の長さ」です。今まで給電線の長さは損失を考えて短いほど良いと
思っていました。可能な限り最短の給電線でSWR最小に調整していましたが、1/2波長(短縮率
を考慮)の整数倍の給電線で測定しない限りいくら最適調整しても意味がありません。
給電部におけるインピーダンスが50Ω±j0Ωであれば任意のケーブル長で問題ありませんが、
そもそも自作のアンテナはそうなってはいません。過去のエレメント長とインピー
ダンスが如何に良い加減だったかを思い知りました。適当な長さの給電線でアンテナ調整
してもダメという事を教えてくれたアンテナアナライザーに感謝です。
13. NanoVNAアンテナアナライザー
上記のアンテナアナライザーはSWRが数値で出るだけでSWRカーブが見れない上に最高周波数が
60MHzまでのためもっと便利なNanoVNAアンテナアナライザーを購入しました。この種のアンテナ
アナライザーとしては破格の値段で購入出来ました。測定周波数は何と50kHz〜1.4GHzです。
1.2GHz用アンテナの自作にも使えます。SWRカーブだけではなくスミスチャートも見れるので
とても重宝します。お陰でアンテナの自作がとても楽になりました。